首页
学院概况
领导致辞
组织体系
理事会
党政联席会
学院行政
学院党委
教学科研部门
职能部门
委员会
学术委员会
学位委员会
教学指导委员会
联系方式
校园地图
新闻中心
新闻动态
通知公告
招聘信息
教育教学
教育理念
教学项目
学科专业
培养方案
教育成果
下载专区
科研合作
科学研究
科研成果
科研基地
合作机构
政府合作
大学合作
企业合作
合作动态
师资团队
工学博士
电子信息博士
电子信息硕士
工程管理硕士
客座教授
实践教授
退休教师
招生信息
招生通知
招生简章
学生园地
学生工作
实习就业
常用下载
软微校友
组织架构
新闻通知
院友活动
基金捐赠
北大主页
综合信息服务平台
EN
北大主页
综合信息服务平台
学院概况
领导致辞
组织体系
理事会
党政联席会
学院行政
学院党委
教学科研部门
职能部门
委员会
学术委员会
学位委员会
教学指导委员会
联系方式
校园地图
新闻中心
新闻动态
通知公告
招聘信息
教育教学
教育理念
教学项目
学科专业
培养方案
教育成果
下载专区
科研合作
科学研究
科研成果
科研基地
合作机构
政府合作
大学合作
企业合作
合作动态
师资团队
工学博士
电子信息博士
电子信息硕士
工程管理硕士
客座教授
实践教授
退休教师
招生信息
招生通知
招生简章
学生园地
学生工作
实习就业
常用下载
软微校友
组织架构
新闻通知
院友活动
基金捐赠
新闻中心
您现在的位置:
首页
-
新闻中心
-
通知公告
通知公告
新闻动态
通知公告
招聘信息
通知公告
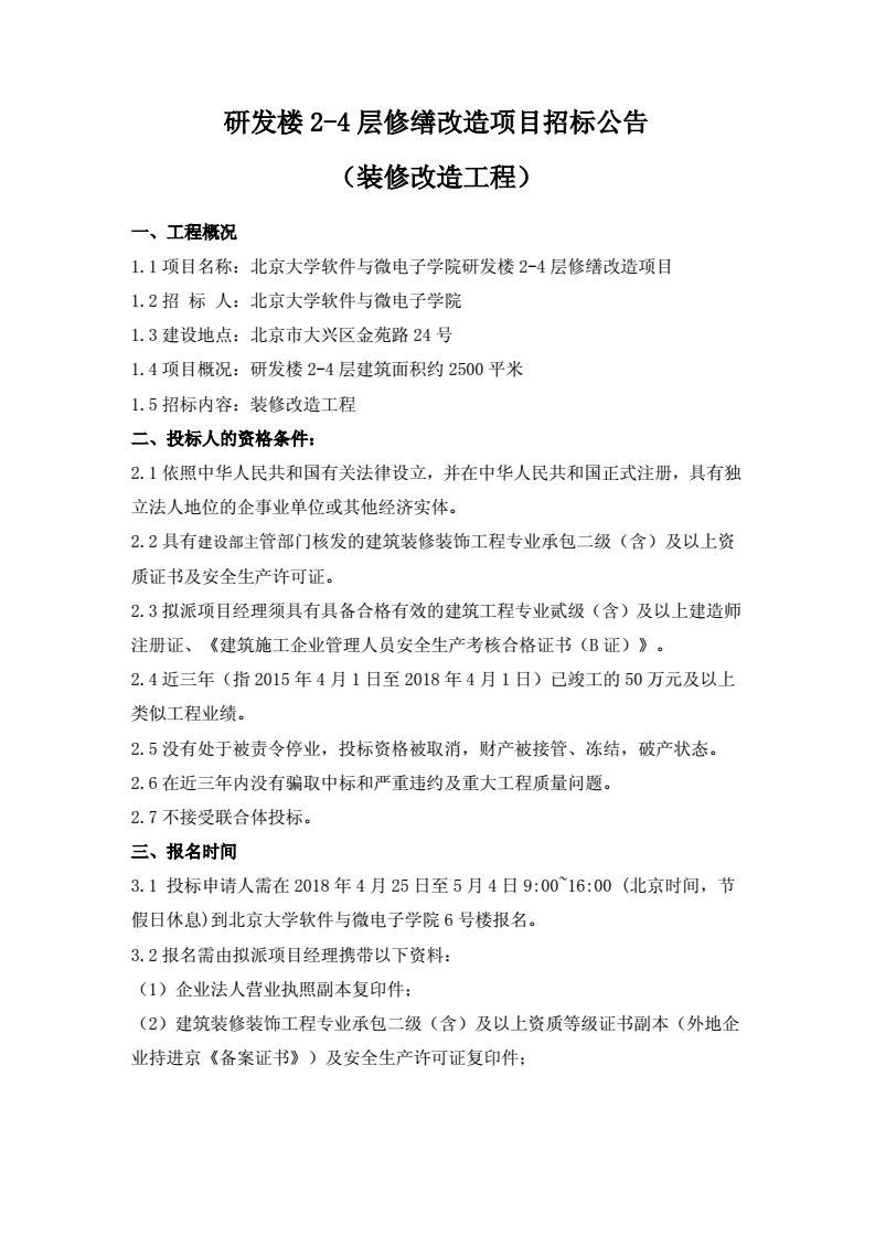
研发楼2-4层修缮改造项目招标公告 (装修改造工程)
发布时间:2018-04-24
新闻动态
通知公告
招聘信息